1111人力銀行提供安全職缺資訊

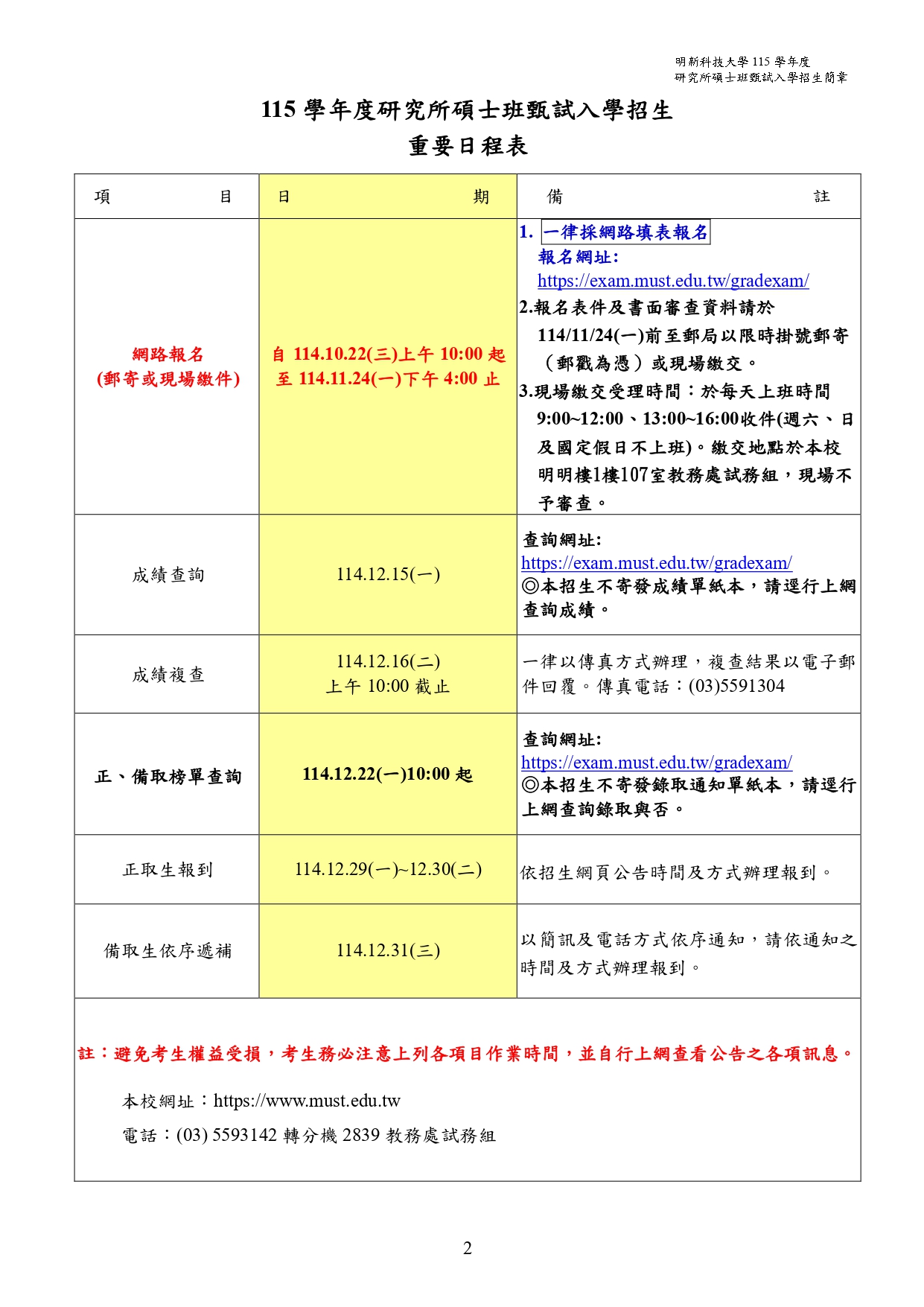
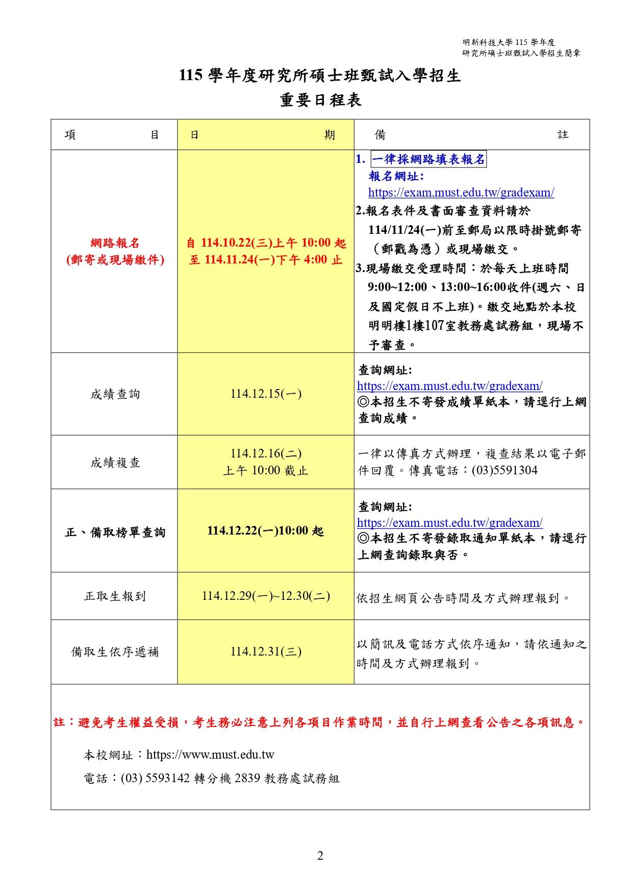
【招生】115學年度研究所碩士班甄試入學 10.22至11.24報名

2025/10/30

工業工程與管理系碩士班甄試入學招生網頁:

https://admission.must.edu.tw/admission/index.aspx?id=8

 

 

 

★網路報名系統開放日期:114年10月22日(三)10:00起至11月24日(一)16:00止。

★通訊或現場繳件日期:1141022(三)起至1124(一)止

 

 

附件

附圖