【教育實習】115學年度教育實習預選實習機構說明會

2025/10/18

本次說明會以Teams線上會議方式進行,說明如下:

 (一)日期:114年10月30日(星期四)。

 (二)時間:晚上20:00。

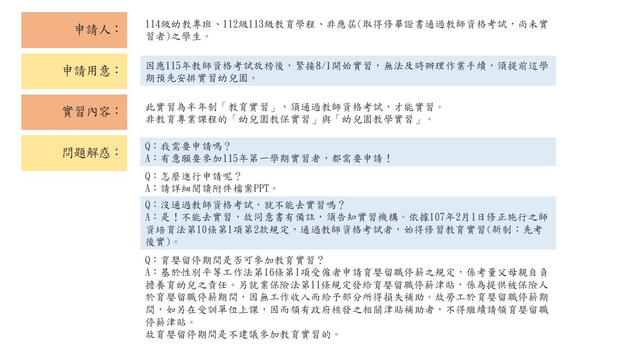
 (三)對象:114級幼教專班、112級113級教育學程、非應屆(取得修畢證書通過教師資格考試,尚未實習者)之學生。

 (四)方式:Teams線上會議連結

附件

附圖